
Built for FDA & ISO-Compliant companies










Why Unifize?
Learn how Unifize consolidates fragmented systems into a single platform to reduce risk, boost productivity, and accelerate time to market.
Products
Simplify document control and training while ensuring regulatory compliance.
Explore DMS →
Ensure regulatory compliance, lower quality risks, and enhance audit readiness.
Explore QMS →
Accelerate product development and improve traceability across your product lifecycle.
Explore PLM →
Gain real-time visibility and optimize the production process with ease.
Explore MES →
Unifize offers what leaders of FDA and ISO compliant organizations need to excel in a complex regulatory environment and offer an unparalleled customer experience.
Benefits



The Unifize platform integrates communication, data, and workflows into a single system. Unifize helps teams work smarter, reduce errors, and improve efficiency—without relying on complex IT setups.
Platform
Our process template libraries and no code configurator allow for lightning fast implementation.
Get Started
Testimonials

























Integrations
Click below to speak with sales.
Book a Demo























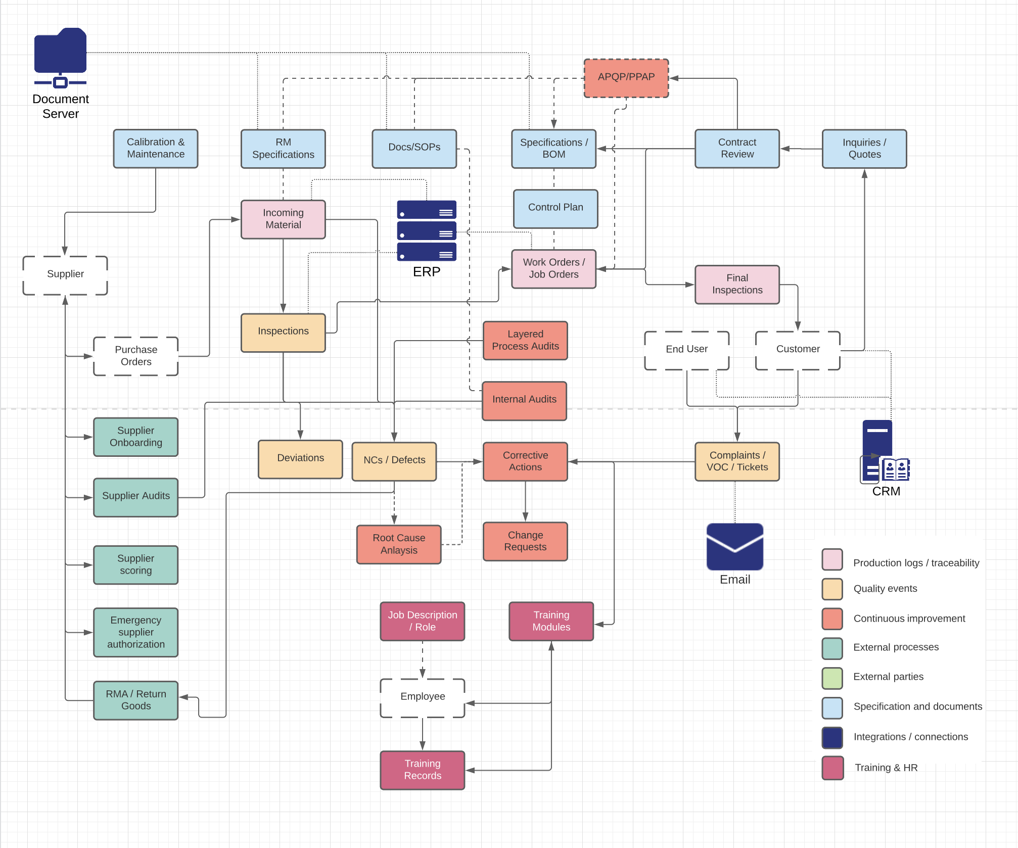
Traditional enterprise software like ERP and eQMS are about capturing data. The software designers have not focused on how users collaborate with each other. That usually happens in a separate system like email or, more recently, generic chat tools (and phone calls, meetings etc).
By separating the processes from the conversations that drive them, traditional tools force users to waste a lot of time and increase the likelihood of errors. Approx. 10x more time and errors, in fact!
On Unifize, we unify [pun intended] processes and the conversations that drive them, drastically reducing the time and headaches for achieving quality outcomes.
At the same time, you can use Unifize to manage all the same processes you would find in an eQMS or quality module on an ERP system, including Non-Conformances / Defects, Root Cause Analyses, Corrective Actions, Internal Audits, Inspections etc.You can also visualise this data in customizable dashboards and reports.
Full Users have access to the entire application. These users can view dashboards, reports, create, update and collaborate on all process records. Using our role management feature, admins can restrict functionality of standard users to certain processes or records.
Limited Users are generally assigned to customers, vendors or other collaborators who need restricted access to the application. They can cannot create new processes or have access to dashboards and reports.
Free Users can be invited to individual conversations to collaborate on via email or a lite version of the app – which opens only one process record. There are no license costs for Unifize Lite Users.
On the demo call, we’ll walk you through a detailed ROI justification. We’ll also record the call and give you other materials that you can forward on for them to review.
All Unifize plans are paid in advance annually. We do have monthly or quarterly billing available, at an additional cost.
We do have special prices for large teams, please contact us to find out more.
Traditional enterprise software like ERP and eQMS are about capturing data. The software designers have not focused on how users collaborate with each other. That usually happens in a separate system like email or, more recently, generic chat tools (and phone calls, meetings etc).
By separating the processes from the conversations that drive them, traditional tools force users to waste a lot of time and increase the likelihood of errors. Approx. 10x more time and errors, in fact!
On Unifize, we unify [pun intended] processes and the conversations that drive them, drastically reducing the time and headaches for achieving quality outcomes.
At the same time, you can use Unifize to manage all the same processes you would find in an eQMS or quality module on an ERP system, including Non-Conformances / Defects, Root Cause Analyses, Corrective Actions, Internal Audits, Inspections etc.You can also visualise this data in customizable dashboards and reports.
Full Users have access to the entire application. These users can view dashboards, reports, create, update and collaborate on all process records. Using our role management feature, admins can restrict functionality of standard users to certain processes or records.
Limited Users are generally assigned to customers, vendors or other collaborators who need restricted access to the application. They can cannot create new processes or have access to dashboards and reports.
Free Users can be invited to individual conversations to collaborate on via email or a lite version of the app – which opens only one process record. There are no license costs for Unifize Lite Users.
On the demo call, we’ll walk you through a detailed ROI justification. We’ll also record the call and give you other materials that you can forward on for them to review.
All Unifize plans are paid in advance annually. We do have monthly or quarterly billing available, at an additional cost.
We do have special prices for large teams, please contact us to find out more.
We offer white-glove onboarding services where you don’t have to do any work to get started. We typically get your team up and running within a day. Our dedicated customer success managers are included as part of all paid plans, and we schedule regular check-ins with your team to improve your experience over time.
Unifize offers best-in-class security features that will pass the most stringent security reviews. We offer optional security features for specific requirements, such as ITAR, NIST and HIPAA compliance. If you have any doubt, we would be happy to discuss directly with your security team.
We are the only software tool that helps quality management teams build a culture of continuous improvement by rethinking how they manage quality processes.
These specific compliances can be opted for at an additional time and cost.
Unifize will enable you to quickly implement a simple system that helps you comply with your prevailing external standards. The quickest and simplest of all QMS because it focuses on user experience, teams, collaboration and not just data capture and control.
We’re a team of technologists who’ve also spent more than 15 years each dealing with real world problems while running quality operations at various life science & manufacturing companies (and the terrible existing systems that everyone usually has to deal with).
Unifize works for quality and operations teams at life science & manufacturing companies of between 5 and 5000. We have not had anyone stop using Unifize once started but there are companies who believe they aren’t ready for any sort of change.
We have a SaaS model, with annual payment terms. Quarterly and monthly billing is available at additional charges.
You do. Always and forever. Period.
We are promising to get you up and running in less than 8 hours of your time (1 day) with a system that will transform how you manage processes, resulting in measurable improvements in:
1. Process efficiency
2. Accountability
3. Visibility
4. Compliance
Please check out our case studies page to see details of who we’ve done this for before.
Yes, Unifize offers a mobile app for iOS and Android, enabling users to collaborate, update records, and manage processes on the go.
Unifize exists to improve the efficiency of quality, product development and operations teams by combining a system of record with a system of collaboration. It simplifies communication, automates workflows, and enhances visibility and accountability to drive better operational outcomes. Unifize offers solutions for document management, quality management, product lifecycle management, and more, providing tools for compliance, risk management, and operational excellence.
Unifize is a cloud-based platform, ensuring accessibility from anywhere. Higher-security options for government agencies or specific industries and Azure.gov hosting with U.S. citizen-only data access for compliance with stringent security regulations.
Yes, Unifize provides advanced security options for government agencies, including:
Packages: Unifize's packages consist of one or more core products: DMS, QMS, PLM & MES. Choose from a combination of our core products to build the best package for your team. Our starter package starts at $1,000 per month.
Products: Products are standardized and comprehensive offerings for a specific purpose or group that can be bought independently or as part of a package. Examples: DMS, QMS, PLM, MES.
Modules: Each product consists of modules that address specific business needs, eg change control, training management, product specifications, or audit management.
License Structure: Users are categorized as Full (full access), Limited (limited functionality), and Free (external or minimally involved internal users). Different packages, and products have certain number of included users.
Unifize integrates seamlessly with third-party systems, including:
Unifize supports importing historical data via:
The implementation costs are based on the modules bought, the level of customization required, the integrations required, and the time and effort involved. Contact our team to get an estimate for the onboarding/implementation cost.
Standard integrations are pre-built, plug-and-play connections with common tools like Slack, SharePoint, and PowerBI. These require minimal setup and can be used immediately.
On the other hand, custom integrations are built-to-fit solutions for enterprise systems like SAP, Salesforce, and CAD software. These require requirement mapping, development, testing, and deployment to ensure they align with business needs.
The timeline depends on integration complexity, data volume, business rules, and API availability.
Most custom integrations take 2-3 business months, covering requirement mapping, development, testing, and deployment.
However, projects with complex data mapping or multiple systems may take longer.
Unifize supports multiple integration approaches:
Unifize allows users to send and receive emails within process records. Emails can also be forwarded into Unifize to create new records, ensuring all communication stays linked to workflows.
Yes. Unifize can parse email content to update checklist metadata, statuses, or field values, reducing manual data entry and improving process automation.
Custom integrations require collaboration between Unifize’s team and your IT department to provide API access, define business rules, and test workflows. However, Unifize manages the entire development and deployment process.
Unifize does not provide self-service API key generation. To obtain API keys, contact Unifize support to register your integration, verify requirements, and receive authentication credentials.
Integrations are not included in the implementation cost and carry their development timeline and cost depending on the scope, integration type, and complexity.
Reach out to sales@unifize.com for any questions and further information.
Absolutely. All workflows, forms, and checklists can be configured without writing code.
Learn how Unifize helps improve compliance, accelerate innovation, and drive operational efficiency.
